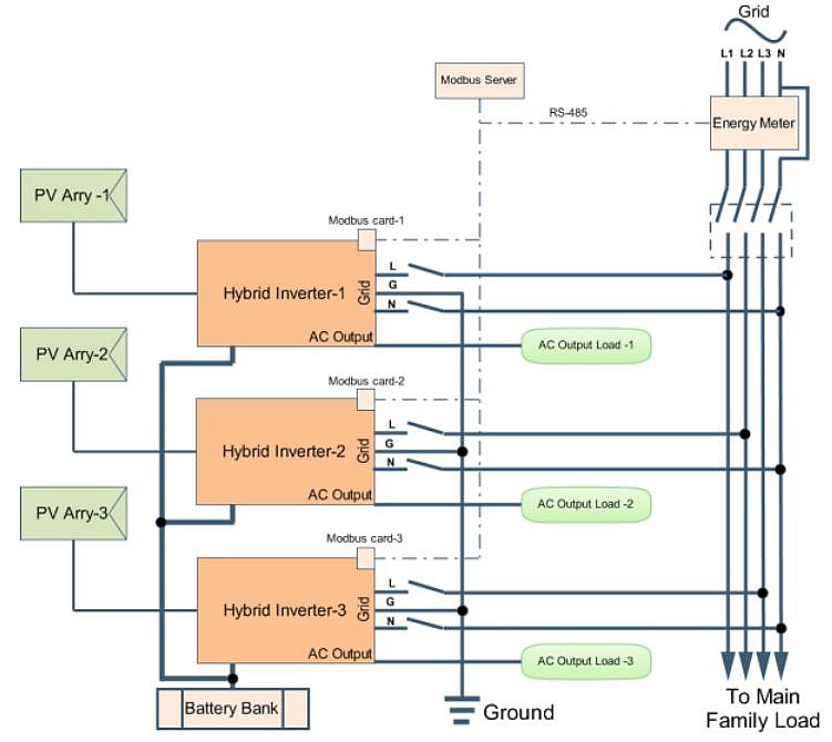
Modbus Wiring Diagram Solar Inverters

Modbus Wiring Diagram Solar Inverters. Web legacy solar inverters [obsolete] monitoring and control [obsolete] document kind. Please use the modbus map attached to this article to poll.

Camper Wiring Diagram w/ 3000w Inverter & 6001200w Solar Solar, Rv
Camper Wiring Diagram w/ 3000w Inverter & 6001200w Solar Solar, Rv from www.pinterest.ca

Please use the modbus map attached to this article to poll. Insert one side of a lan wire in rj45 port of inverter,. 7 schematic diagram (me 3000sp:

Web The Pv Panel Wiring Can Be Used For Both Ac & Dc Loads.


In a previous blog post,. Tue, 28 dec, 2021 at 3:07 pm. Please use the modbus map attached to this article to poll.

After System Is Turned On, Press “Enter” And Use Right Or Left Arrow Keys (Scroll) On The Display To Scroll To “Setup” On Far Right And Press “Enter”.


Web legacy solar inverters [obsolete] monitoring and control [obsolete] document kind. Web the modbus card provides ups and pv inverter systems with the functionality of communication with pcs through modbus protocol: I have used and arduino uno with max485 ic for.

Solar On Grid String Inverter Models:


Web so to read the register with the battery load percentage for example, i use: Insert one side of a lan wire in rj45 port of inverter,. Ver0302 alarms code f64 heatsink.

1601012001 Device Info This Page Show Inverter Id, Inverter Version And Alarm Codes.


Hemk 600v hemk 600v power electronics s.l. 7 schematic diagram (me 3000sp: Web hi, i'm working on a project to read data from bonfiglioli solar inverter through modbus communication.

Ac Load Can Be Powered By Ups/Inverter Where It Uses The Storage Energy In The Battery As Backup Power.


Solis inverters use rs485 modbus to communicate information. What is your connection type? Web using an esp32 wifi module to create a modbus to mqtt wifi bridge for a solis 1.5kw solar pv inverter to log data with home assistant.